在近日落幕的首届“厚粲杯”全国大学生心理与认知智能测评挑战赛总决赛中,学部师生团队表现卓越,斩获多项大奖,展现了学部在人才培养、科学研究和跨学科创新方面的显著成效,以及在心理学与人工智能交叉领域的雄厚实力。
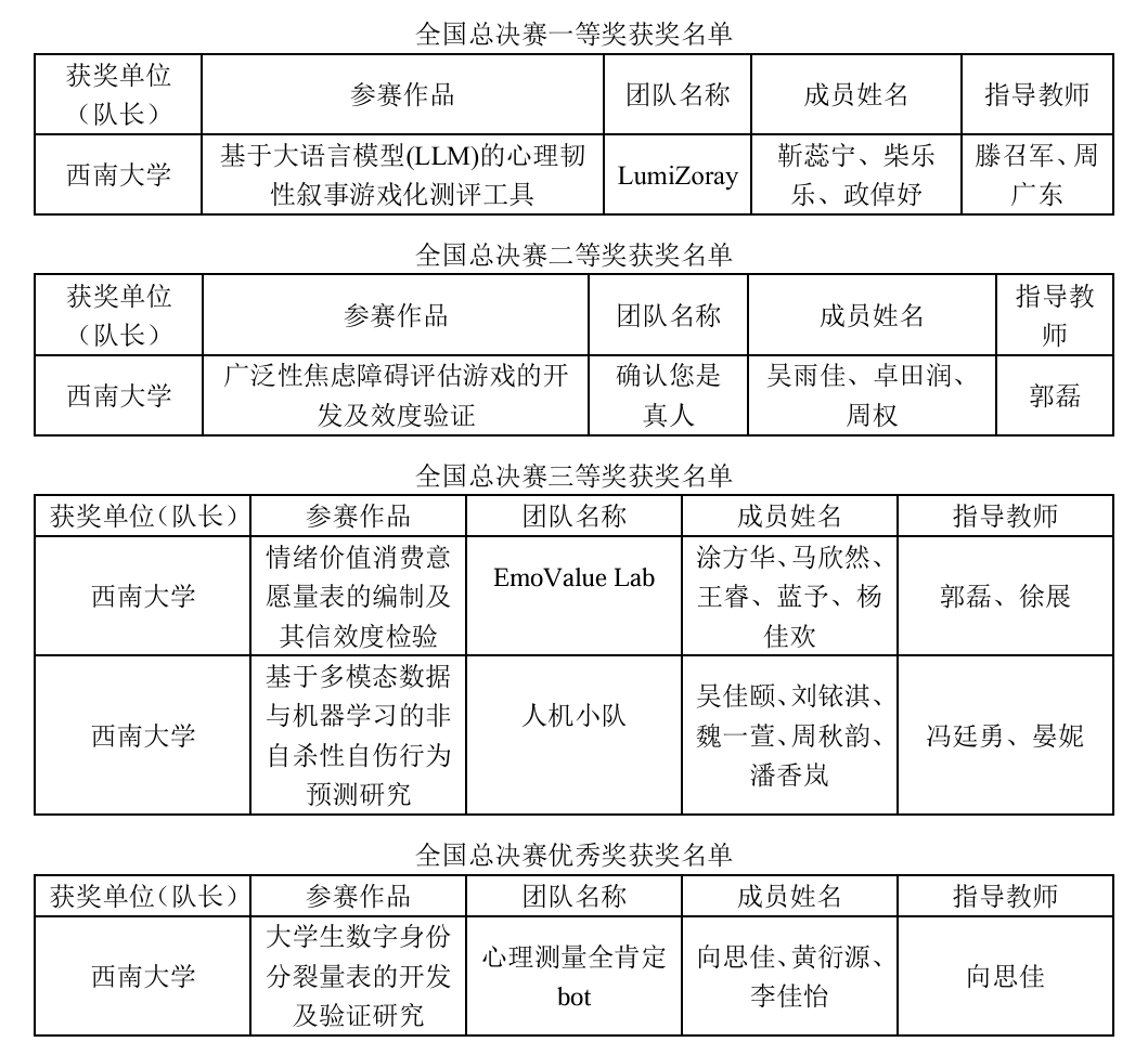
  在学部冯廷勇教授、徐展教授、晏妮教授、郭磊教授、滕召军副教授的共同指导下,学部团队凭借扎实的专业知识和创新的研究方法,最终荣获全国一等奖1项、二等奖1项、三等奖2项、优秀奖1项的优异成绩,成绩斐然。

  基于学部的出色组织和团队的卓越表现,大赛组委会特授予西南大学“最佳组织院校奖”。同时,为指导教师团队做出的突出贡献,冯廷勇、徐展、晏妮、郭磊、滕召军五位老师均被授予“卓越指导教师奖”,获得了大赛的高度认可。
据悉,本届大赛由全国大学生心理测量赛事联盟主办,北京师范大学联合贵州师范大学、江西师范大学、天津师范大学、中山大学,以及中国教育技术协会教育测量与评价专业委员会、Credamo见数共同承办,并得到教育部高等学校心理学教学指导委员会、全国应用心理专业学位研究生教育指导委员会等多家单位的专业指导,同时获得业界企业的广泛支持。大赛以“心理学引领科学测评,智能化护航人才发展”为宗旨,覆盖调查设计、问卷编制、测验开发及智能化测评研发等全链条技能;自2025年3月开赛以来,吸引了来自378所高校的10025名学子报名参赛,覆盖全国31个省级行政区,累计提交作品1625份,经过校赛、区域赛的严格选拔,82支队伍晋级全国总决赛。
这一系列佳绩的取得,不仅为学校赢得了荣誉,也进一步巩固和提升了西南大学心理学学科在全国的影响力。